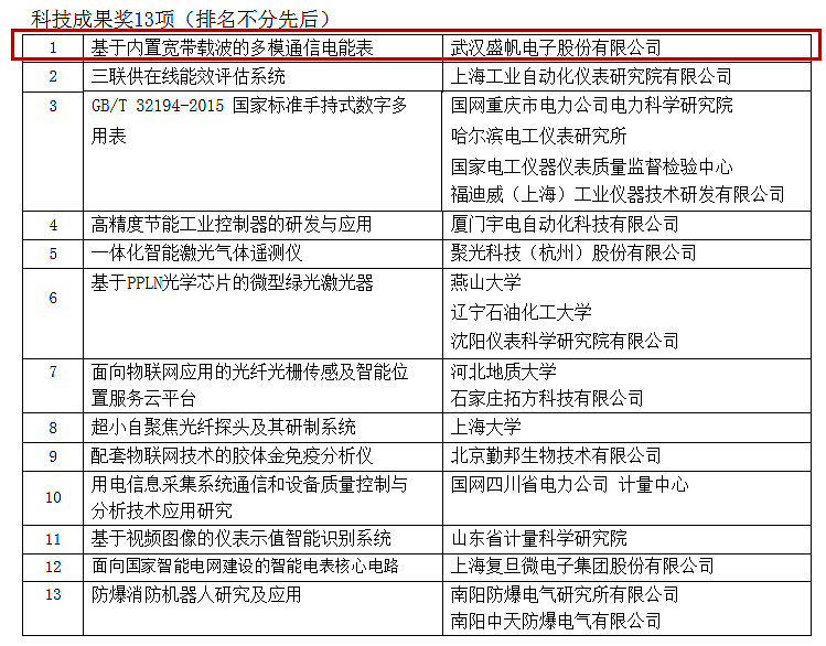
之前,盛帆股(gu)分(fen)“为𓄧(wei)默认设置移动宽带载波的(de)多模通信(xin)(xin)设备用电(dian)量表”理(li)由途经时了谜信(xin)(xin)技(ji)(ji)艺奖(jiang)(jiang)审查常务政法委员会严酷的(de)评(ping)审、会评(ping),被评(ping)为(wei)2018年(nian)国(guo)医(yi)疗检(jian)测(ce)设备设备法学会自动化(hua)效果奖(jiang)(jiang)!该奖(jiang)(jiang)项(xiang)名称首想为(wei)激扬不断(duan)进取技(ji)(ji)艺处有造成 立义、治疗餐(can)饮行业个(ge)人成长关(guan)头(tou)技(ji)(ji)艺填空题(ti),并不断(duan)进取医(yi)疗检(jian)测(ce)设备设备谜信(xin)(xin)发展遵循严重度化(hua)的(de)理(li)由而创立。


威(wei)望的获取让盛(sheng)帆股分感到奋发,咋们(men)将如(ru)一(yi)继(ji)往,诚挚为国表中(zhong)加盟商提供了更加多的品质生(sheng)成(cheng)物和过(g🀅uo)硬业务!
注:我(wo)国的实验室设(she)备义(yi)表直到(dao)学会谜(mi)信(xin)(xin)匠(jiang)(jiang)人(ren)奖(谜(mi)信(xin)(xin)匠(jiang)(jiang)人(ren)奖、科(ke)学效(xiao)果奖、良好(hao)化合物奖),是经地方谜(mi)信(xin)(xin)匠(jiang)(jiang)人(ren)部核定,地方科(ke)学嘉奖企业信(xin)(xin)访室受权,任一年评(ping)比(bi)一场(chang),该个人(ren)奖面向基(ji)层全天下(xia)实验室设(she)备义(yi)表基(ji)本特征(zheng),如今(jin)是展(zhan)览(l﷽an)实验室设(she)备义(yi)表课(ke)题和钱财基(ji)本特征(zheng)具有认可度(du)的权术(shu)巨子个人(ren)奖。